Banyak yang beranggapan bahwa proyek elektronika hanya untuk para insinyur berpengalaman. Namun, kenyataannya, memahami skema diagram elektronika sensor temperature adalah kunci bagi siapa pun yang ingin membawa ide-ide kreatif menjadi nyata. Mari kita telusuri mengapa skema ini dapat menjadi alat utama dalam proyek inovatif Anda.

Memahami Dasar-Dasar Sensor Suhu

Memahami dasar-dasar sensor suhu sangat penting, terutama ketika melihat skema diagram elektronika sensor temperature. Skema ini menggambarkan bagaimana sensor bekerja, mengubah perubahan suhu menjadi sinyal listrik yang dapat dibaca. Dengan memahami skema, Anda dapat lebih mudah merancang dan mengimplementasikan sistem pengukuran suhu yang efisien.
Komponen Utama dalam Sistem Sensor Suhu

Komponen utama dalam sistem sensor suhu dapat digambarkan dengan jelas melalui skema diagram elektronika sensor temperature. Di dalamnya, elemen seperti termistor, op-amp, dan mikrokontroler bekerja sama untuk mengukur dan mengolah suhu dengan akurasi tinggi. Memahami skema ini akan membantu dalam merakit dan memelihara sistem sensor suhu yang efektif.
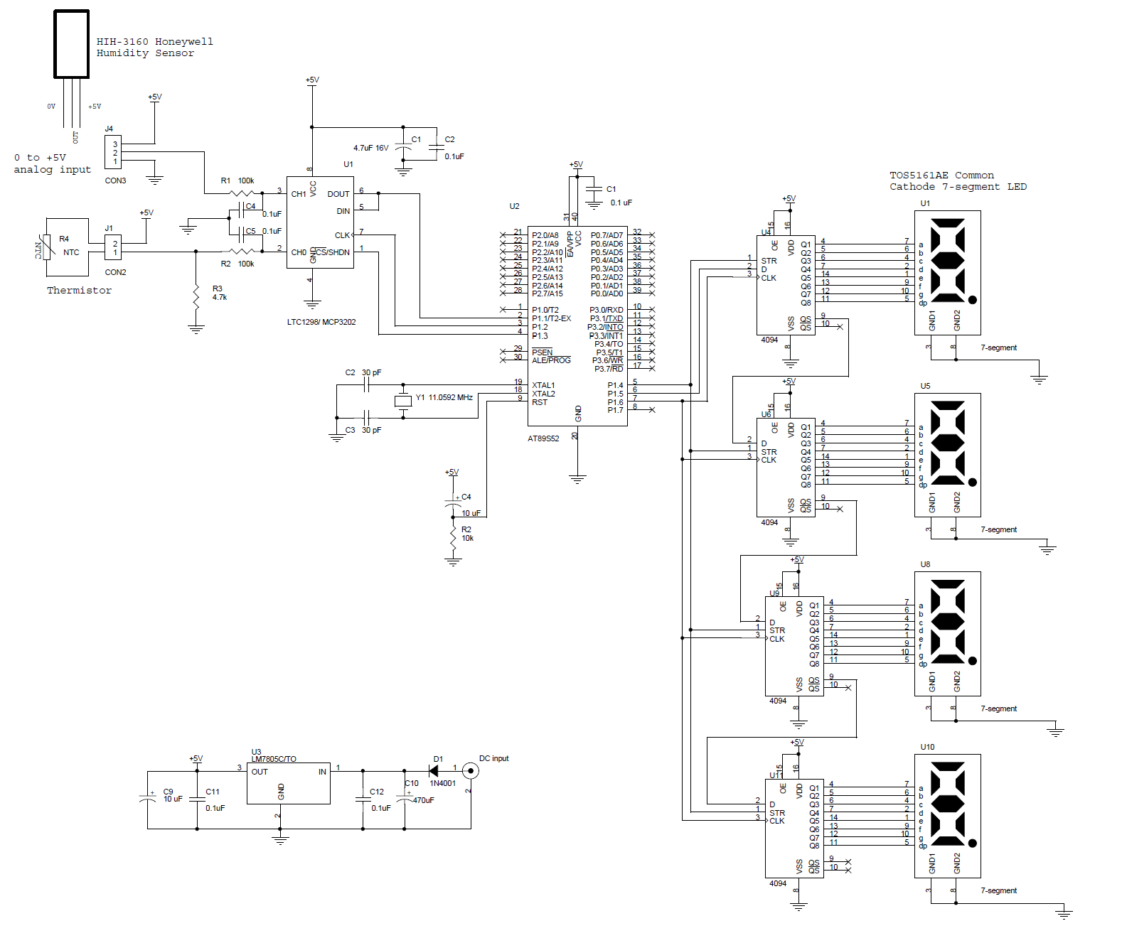
Skema Diagram Elektronika Sensor Temperature yang Efektif

Skema diagram elektronika sensor temperature yang efektif adalah alat penting dalam desain sistem pengukuran suhu. Dengan menyusun komponen seperti resistor, transistor, dan sensor suhu secara jelas, skema diagram ini memudahkan pemahaman alur kerja dan interaksi antar elemen. Memanfaatkan skema yang tepat, Anda dapat meningkatkan akurasi dan efisiensi sistem pengukuran suhu.
Menentukan Kebutuhan Proyek Anda

Menentukan kebutuhan proyek Anda sangat penting sebelum merancang skema diagram elektronika sensor temperatur. Pertimbangkan jenis sensor yang akan digunakan, rentang suhu yang diukur, dan komponen pendukung lainnya. Dengan pemahaman yang jelas, Anda dapat menciptakan skema diagram yang efektif dan efisien, sesuai dengan tujuan proyek.
Memilih Sensor Suhu yang Tepat

Ketika memilih sensor suhu yang tepat, penting untuk memahami skema diagram elektronika sensor temperature. Skema ini membantu Anda mengenali komponen serta cara kerja sensor, sehingga memudahkan dalam pemilihan yang sesuai dengan kebutuhan. Memilih sensor yang tepat dapat meningkatkan akurasi dan efisiensi sistem Anda.
Langkah-Langkah Penyusunan Skema

Untuk menyusun skema diagram elektronika sensor temperature, langkah pertama adalah merencanakan komponen utama yang dibutuhkan, seperti sensor, resistor, dan mikrokontroler. Selanjutnya, gambarlah skema secara jelas, menghubungkan setiap komponen dengan garis yang mewakili jalur listrik. Pastikan setiap elemen diberi label dengan baik untuk memudahkan pemahaman.
Penerapan Diagram dalam Proyek Nyata

Penerapan skema diagram elektronika sensor temperature sangat penting dalam proyek nyata, terutama dalam sistem pengendalian suhu. Diagram ini memudahkan pemahaman koneksi antar komponen, sehingga memungkinkan perancangan yang lebih efisien. Dengan penggunaan yang tepat, skema diagram dapat mengoptimalkan kinerja dan akurasi sensor dalam berbagai aplikasi industri.
Tantangan Umum dan Cara Mengatasinya

Tantangan umum dalam memahami skema diagram elektronika sensor temperature seringkali meliputi kesulitan dalam membaca simbol dan menginterpretasi hubungan antar komponen. Untuk mengatasinya, penting untuk mempelajari simbol dasar dan berlatih dengan berbagai skema diagram. Selain itu, menggunakan sumber daya online atau tutorial dapat membantu memperjelas konsep yang sulit dipahami.
Tips untuk Meningkatkan Akurasi Pembacaan Suhu

Untuk meningkatkan akurasi pembacaan suhu, pastikan skema diagram elektronika sensor temperature dirancang dengan baik. Perhatikan penempatan sensor yang strategis dan minimalkan gangguan lingkungan. Selain itu, kalibrasi secara rutin dapat membantu memastikan pembacaan tetap tepat. Dengan langkah-langkah ini, akurasi sensor suhu Anda akan meningkat secara signifikan.
Sumber Daya dan Referensi Tambahan untuk Pembelajaran

Untuk memperdalam pemahaman tentang skema diagram elektronika sensor temperature, Anda dapat mengakses berbagai sumber daya online. Situs web pendidikan, forum elektronik, dan video tutorial di platform seperti YouTube menawarkan penjelasan visual yang jelas. Buku teks dan artikel ilmiah juga dapat menjadi referensi tambahan yang berharga untuk pembelajaran yang lebih mendalam.
Dalam merancang proyek elektronik, pemahaman tentang skema diagram elektronika sensor temperature sangat krusial. Diagram tersebut tidak hanya membantu dalam visualisasi sistem, tetapi juga mengoptimalkan fungsionalitas. Dengan pengetahuan ini, Anda dapat menciptakan solusi yang lebih efisien dan efektif, menjadikan setiap proyek lebih berhasil dan memuaskan.