Apakah Anda pernah merasa bingung saat melihat skema diagram ampli Toa TA1031? Bagaimana jika pemahaman yang lebih baik tentang diagram ini dapat meningkatkan kualitas suara sistem audio Anda? Dalam artikel ini, kita akan membahas skema diagram ampli Toa TA1031 dan cara penerapannya agar Anda bisa memaksimalkan performa audio Anda.

Memahami Dasar-Dasar Ampli dan Fungsi Utamanya

Memahami dasar-dasar ampli, seperti pada skema diagram ampli Toa TA1031, adalah kunci untuk mengoptimalkan penggunaan perangkat audio. Ampli berfungsi meningkatkan sinyal audio, memungkinkan suara terdengar lebih jelas dan kuat. Dengan memahami skema diagram, pengguna dapat lebih mudah mengidentifikasi komponen vital dan fungsi utamanya dalam sistem audio.
Apa itu Diagram Skema dan Pentingnya dalam Audio

Diagram skema, seperti skema diagram ampli TOA TA1031, adalah representasi visual dari rangkaian elektronik yang membantu teknisi memahami susunan dan fungsi komponen dalam perangkat audio. Pentingnya diagram ini terletak pada kemudahan dalam troubleshooting serta perancangan sistem audio yang efisien, sehingga kualitas suara yang dihasilkan dapat maksimal.
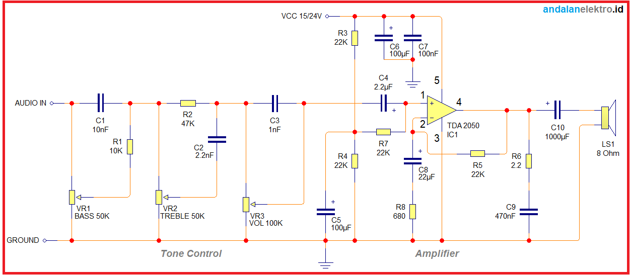
Pengantar Skema Diagram Ampli Toa Ta1031
![]()
Skema diagram ampli Toa TA1031 menawarkan gambaran yang jelas mengenai struktur dan fungsi rangkaian amplifier ini. Dengan memahami skema diagram ini, pengguna dapat mengidentifikasi komponen utama serta cara kerja ampli, sehingga mempermudah dalam proses perbaikan atau modifikasi. Memahami detail ini sangat penting bagi teknisi audio dan penggemar perangkat audio.
Komponen Utama dalam Skema Diagram Ampli Toa Ta1031

Dalam skema diagram ampli Toa TA1031, terdapat beberapa komponen utama yang berperan penting. Di antaranya adalah transistor, resistor, dan kapasitor yang bekerja sama untuk menghasilkan kualitas suara yang optimal. Memahami setiap elemen dalam skema diagram ampli Toa TA1031 membantu teknisi dalam troubleshooting dan perbaikan perangkat audio.
Menganalisis Kinerja dan Spesifikasi Ampli Toa Ta1031

Menganalisis kinerja ampli Toa TA1031 dapat dilakukan dengan merujuk pada skema diagram ampli Toa TA1031. Diagram ini memberikan pemahaman yang mendalam tentang bagaimana setiap komponen berfungsi, membantu pengguna mengoptimalkan performa. Dengan spesifikasi yang handal, ampli ini ideal untuk berbagai keperluan audio, memastikan suara yang jernih dan berkualitas.
Langkah-Langkah Membaca Skema Diagram Ampli Toa Ta1031

Untuk memahami skema diagram ampli TOA TA1031, mulailah dengan mengenali komponen utama seperti resistor, kapasitor, dan transistor yang terdapat dalam diagram. Perhatikan juga penempatan dan koneksi antar komponen. Dengan mengamati simbol-simbol yang digunakan, Anda dapat lebih mudah mengikuti alur sinyal dan fungsi dari masing-masing elemen dalam skema diagram ampli TOA TA1031.
Aplikasi Praktis dari Skema Diagram dalam Instalasi Audio

Skema diagram ampli TOA TA1031 sangat berguna dalam instalasi audio, karena memberikan gambaran jelas tentang koneksi dan komponen yang diperlukan. Dengan memahami skema diagram ini, teknisi dapat dengan mudah merakit dan memelihara sistem audio, memastikan kualitas suara optimal dan menghindari kesalahan sambungan.
Ini menjadi panduan praktis bagi siapa saja yang ingin memastikan instalasi yang efisien dan efektif.
Tips Memastikan Instalasi yang Sukses dan Efisien

Untuk memastikan instalasi yang sukses dan efisien, penting untuk mengikuti skema diagram ampli TOA TA1031 dengan cermat. Pastikan semua koneksi sesuai dengan diagram yang disediakan, guna menghindari kesalahan fungsi. Selain itu, periksa setiap komponen sebelum pemasangan dan lakukan uji coba setelah instalasi untuk memastikan semuanya berjalan optimal.
Kesalahan Umum yang Harus Dihindari saat Menggunakan Ampli

Ketika menggunakan ampli, penting untuk memahami skema diagram ampli TOA TA1031 dengan baik. Salah satu kesalahan umum adalah tidak memeriksa koneksi kabel yang sesuai dengan diagram. Selain itu, mengabaikan pengaturan level audio juga bisa menyebabkan distorsi suara. Menghindari kesalahan ini akan meningkatkan performa sistem audio Anda.
Sumber Daya dan Referensi untuk Memperdalam Pemahaman Ampli dan Skema Diagram

Untuk memahami lebih dalam tentang skema diagram ampli TOA TA1031, ada beberapa sumber daya yang bisa dimanfaatkan. Buku teknik audio dan panduan elektronik sering kali mencakup penjelasan mendetail. Selain itu, forum online dan video tutorial di platform seperti YouTube juga menawarkan insight berharga untuk menggali aspek teknis dari skema diagram ini.
Dalam menerapkan skema diagram ampli TOA TA1031, pastikan untuk menggunakan perangkat yang sesuai dan memahami setiap komponen. Lakukan uji coba dengan sinyal yang berbeda untuk mengevaluasi kinerja. Selalu perhatikan koneksi dan pastikan semua komponen terpasang dengan benar untuk hasil yang optimal dalam sistem audio Anda.