Apakah Anda yakin memahami cara kerja alat yang menghidupkan nostalgia permainan PlayStation 2? Banyak yang mengabaikan pentingnya diagram skema power supply PS2, padahal pemahaman ini bisa membedakan antara kesuksesan dan kegagalan dalam perbaikan. Mari kita bongkar mengapa pengetahuan ini sangat krusial untuk semua level.

Memahami Fungsi Dasar Power Supply dalam Konteks Ps2

Power supply memainkan peran krusial dalam konsol PS2, menyediakan daya yang diperlukan untuk berbagai komponen. Dalam memahami fungsi dasar power supply dalam konteks PS2, diagram skema power supply PS2 membantu menggambarkan aliran listrik dan distribusinya. Memahami skema ini dapat memudahkan troubleshooting dan perbaikan, sehingga meningkatkan pengalaman bermain game.
Mengapa Diagram Skema Penting untuk Pemahaman yang Lebih Baik

Diagram skema power supply PS2 sangat penting untuk pemahaman yang lebih baik tentang cara kerja perangkat. Dengan skema yang jelas, pengguna dapat mengidentifikasi komponen utama dan aliran listrik, sehingga memudahkan dalam proses perbaikan atau modifikasi. Memahami diagram skema memungkinkan penguasaan konsep dasar elektronik secara lebih efektif.
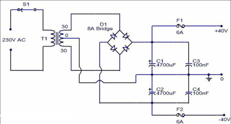
Komponen Utama dalam Diagram Skema Power Supply Ps2

Dalam diagram skema power supply PS2, terdapat beberapa komponen utama yang sangat penting. Transistor, dioda, kapasitor, dan transformator berperan dalam mengubah tegangan dan memastikan kestabilan aliran listrik. Memahami fungsi masing-masing komponen dalam diagram ini akan membantu teknisi dalam melakukan perbaikan dan modifikasi yang diperlukan.
Langkah-Langkah Membaca Diagram Skema dengan Efektif
Untuk membaca diagram skema power supply PS2 dengan efektif, mulailah dengan memahami simbol-simbol dasar yang digunakan. Identifikasi komponen utama seperti resistor, kapasitor, dan transistor. Selanjutnya, perhatikan alur sirkuit untuk memahami hubungan antar komponen.
Dengan langkah-langkah ini, Anda dapat dengan mudah menginterpretasikan diagram skema dan menganalisis fungsinya secara menyeluruh.
Proses Kerja Power Supply Ps2 yang Perlu Diketahui

Proses kerja power supply PS2 sangat bergantung pada diagram skema power supply PS2 yang tepat. Diagram ini menunjukkan bagaimana komponen seperti transformator, dioda, dan kapasitor berfungsi untuk mengubah arus listrik dari sumber menjadi voltase yang diperlukan konsol. Memahami skema ini membantu dalam diagnosis dan perbaikan masalah yang mungkin terjadi pada perangkat.
Diagram Skema Power Supply Ps2: Apa yang Menjadikannya Unik?

Diagram skema power supply PS2 menawarkan panduan visual yang jelas tentang bagaimana komponennya bekerja sama. Keunikan diagram ini terletak pada detailnya yang memudahkan pemahaman aliran listrik dan fungsi masing-masing bagian. Dengan informasi terstruktur, pengguna dapat dengan mudah mendiagnosis masalah dan melakukan perbaikan yang diperlukan.
Tips Memperbaiki Power Supply Ps2 Berdasarkan Diagram

Untuk memperbaiki power supply PS2 Anda, memahami diagram skema power supply PS2 sangatlah penting. Pertama, identifikasi komponen utama dalam diagram tersebut, seperti kapasitor dan resistor. Pastikan tidak ada komponen yang terbakar atau rusak. Gunakan diagram skema sebagai panduan untuk mengganti bagian yang bermasalah, sehingga perangkat Anda dapat berfungsi kembali dengan baik.
Kesalahan Umum saat Menggunakan Diagram Skema

Saat menggunakan diagram skema power supply PS2, banyak orang membuat kesalahan yang bisa dihindari. Misalnya, mengabaikan simbol dan notasi yang tepat, atau salah menghubungkan komponen. Selain itu, tidak memperhatikan arus dan tegangan yang sesuai dapat menyebabkan kerusakan. Memahami detail ini sangat penting untuk memastikan skema diagram berfungsi dengan baik.
Sumber Daya dan Referensi untuk Pembelajaran Lebih Lanjut

Untuk memperdalam pemahaman Anda tentang skema diagram power supply PS2, berbagai sumber daya tersedia. Buku elektronik, tutorial video, dan forum online dapat memberikan wawasan berharga. Selain itu, Anda bisa menemukan diagram skema di situs teknik yang mengkhususkan diri dalam elektronik. Manfaatkan semua referensi ini untuk belajar lebih lanjut!
Menerapkan Pengetahuan dalam Proyek Diy Anda

Menerapkan pengetahuan tentang diagram skema power supply PS2 dalam proyek DIY Anda bisa sangat memuaskan. Dengan memahami skema ini, Anda dapat merakit atau memperbaiki perangkat dengan lebih percaya diri. Selain itu, pengalaman ini juga akan memperkuat keterampilan teknis Anda, menjadikan setiap proyek lebih menarik dan menantang.
p Dengan memahami diagram skema power supply PS2, kita tidak hanya belajar tentang komponen elektronik, tetapi juga pentingnya ketelitian dan analisis dalam perbaikan perangkat. Pengetahuan ini dapat meningkatkan keterampilan teknik dan memberikan kepercayaan diri dalam menangani tantangan teknis lainnya, menjadikan kita lebih siap menghadapi dunia elektronik.