Apakah Anda ingin meningkatkan kualitas suara proyek audio Anda? Pernahkah Anda berpikir tentang pentingnya pemahaman skema diagram amplifier 68 watt? Dengan memahami skema ini, Anda bisa membangun sistem audio yang mampu menghadirkan pengalaman mendengarkan luar biasa. Mari kita jelajahi lebih dalam untuk menemukan solusinya!

Pengenalan Dunia Audio dan Amplifier

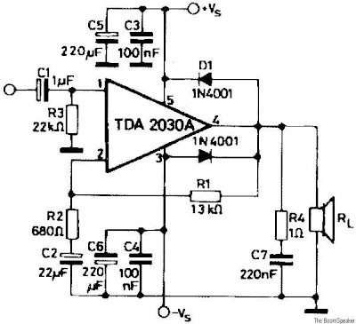
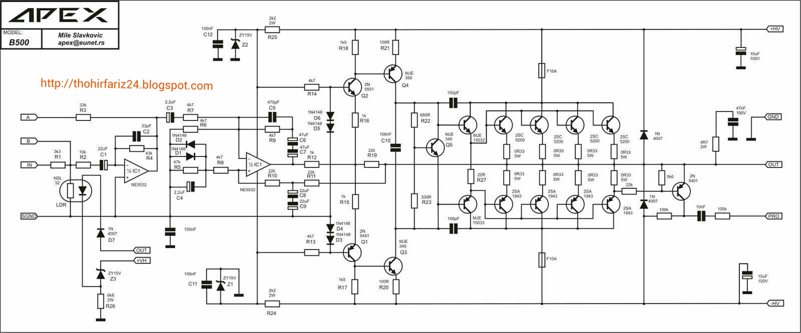
Dalam dunia audio, amplifier memainkan peran penting dalam meningkatkan kualitas suara. Salah satu aspek kunci dalam memahami amplifier adalah skema diagram, seperti skema diagram amplifier 68 watt. Skema ini membantu kita visualisasi alur sinyal, komponen, dan cara kerja setiap bagian, sehingga kita dapat lebih memahami cara mencapai pengalaman audio yang optimal.
Mengapa Memilih Amplifier 68 Watt?

Pilih amplifier 68 watt untuk pengalaman audio yang superior. Skema diagram amplifier 68 watt menunjukkan desain yang efisien, memastikan suara jernih dan kuat. Dengan daya yang tepat, amplifier ini mampu memperkuat sinyal tanpa distorsi, ideal untuk berbagai kebutuhan audio. Temukan kualitas suara optimal dengan skema diagram yang tepat.
Komponen Utama dalam Skema Diagram

Dalam skema diagram amplifier 68 watt, komponen utama seperti resistor, kapasitor, dan transistor berperan penting. Resistor mengatur aliran arus, kapasitor menyimpan energi, dan transistor berfungsi sebagai penguat sinyal. Memahami setiap komponen ini membantu dalam merakit dan memperbaiki amplifier dengan lebih efisien.
Memahami Fungsi Setiap Komponen

Memahami fungsi setiap komponen dalam skema diagram amplifier 68 watt sangat penting untuk optimalisasi performa audio. Setiap elemen, mulai dari transistor hingga kapasitor, memiliki peran spesifik yang berkontribusi pada kualitas suara. Dengan mempelajari skema diagram ini, Anda bisa lebih mudah mengidentifikasi dan memperbaiki masalah yang mungkin muncul.
Panduan Membaca Skema Diagram Amplifier 68 Watt

Panduan membaca skema diagram amplifier 68 watt sangat penting bagi para penggemar audio dan teknik elektro. Dengan memahami setiap komponen dalam skema diagram amplifier 68 watt, Anda dapat dengan mudah menganalisis fungsinya. Perhatikan simbol-simbol yang digunakan dan bagaimana mereka terhubung, sehingga proses perakitan atau perbaikan menjadi lebih mudah dan efisien.
Langkah-Langkah Merakit Proyek Audio Anda
Merakit proyek audio Anda bisa jadi sangat menyenangkan dengan menggunakan skema diagram amplifier 68 watt. Pertama, siapkan semua komponen yang diperlukan dan ikuti skema diagram secara seksama. Pastikan setiap sambungan terpasang dengan benar untuk menghindari masalah saat perangkat dihidupkan. Dengan langkah yang tepat, Anda akan mendapatkan hasil suara yang memuaskan.
Kesalahan Umum dalam Proyek Amplifier yang Perlu Dihindari

Saat merancang proyek amplifier, mengabaikan skema diagram amplifier 68 watt dapat mengakibatkan kesalahan fatal. Pastikan untuk memeriksa koneksi dan komponen sesuai diagram. Kesalahan umum seperti pemilihan komponen yang tidak sesuai atau pengaturan kabel yang salah sering kali menjadi penyebab masalah performa. Dengan perhatian terhadap detail, Anda bisa menghindari jebakan ini.
Tips Meningkatkan Kualitas Suara dari Amplifier

Untuk meningkatkan kualitas suara dari amplifier, memahami skema diagram amplifier 68 watt sangat penting. Pastikan komponen seperti kapasitor dan resistor berfungsi optimal. Selain itu, perhatikan pengaturan gain dan EQ. Dengan menyesuaikan setting sesuai skema diagram, Anda dapat mencapai suara yang lebih jernih dan detail.
Sumber Daya dan Referensi untuk Proyek Audio

Untuk sukses dalam proyek audio, terutama yang melibatkan skema diagram amplifier 68 watt, penting untuk memiliki sumber daya yang tepat. Buku dan tutorial online bisa menjadi panduan berharga. Selain itu, forum komunitas seperti di Reddit atau platform DIY audio akan memberikan referensi yang bermanfaat untuk menyempurnakan desain Anda.
Inspirasi Proyek Lain dengan Skema Diagram Amplifier

Jika Anda mencari inspirasi proyek lain, skema diagram amplifier 68 watt bisa menjadi pilihan menarik. Dengan memanfaatkan desain yang efisien, Anda dapat mengeksplorasi berbagai aplikasi audio. Cobalah untuk menciptakan sistem suara yang lebih baik atau modifikasi skema ini untuk proyek DIY lainnya. Setiap proyek dapat mengembangkan kreativitas Anda dalam dunia elektronik!
Memahami skema diagram amplifier 68 watt tidak hanya memberikan wawasan teknis, tetapi juga mengajarkan kita pentingnya ketelitian dan perencanaan dalam proyek audio. Dengan memahami setiap komponen dan fungsinya, kita dapat menciptakan sistem audio yang berkualitas dan memuaskan, sekaligus menumbuhkan kreativitas dan inovasi dalam merancang proyek audio kita.